新闻
足球投注app那时只是是一个申饬的责罚-买球·(中国)投注APP官方网站
发布日期:2026-01-25 11:37 点击次数:115

开端:行长高参
国开行又有干部被查!
12月16日,中纪委官宣黑龙江省分行原党委委员、副行长刘凯涉嫌严重违章罪犯,正采纳中央纪委国度监委驻国度竖立银行纪检监察组秩序审查和黑龙江省双鸭山市监委监察访谒。
据行长高参了解,刘凯曾在国度竖立银行职责多年,其20年前的职务即为“国度竖立银行黑龙江省分行副行长”。
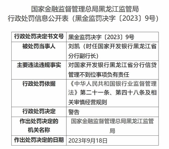
值得平稳的是,这次落马被查的刘凯,在一年前曾被国度金融监督处置总局黑龙江监管局行政处罚过,具体原因是对国开行黑龙江省分行信贷处置不到位事项负有职守,那时只是是一个申饬的责罚。
看来监管部门照旧发现苗头,关联词监督职责还不够“长牙带刺”,最终照旧纪检监察部门入手,对其罪犯乱纪步履拉清单,算总账。
海量资讯、精确解读,尽在新浪财经APP
职守裁剪:秦艺 足球投注app
